Sabtu, 13 April 2024

Sejarah Padang Lawas (15): Zaman Kuno Padang Lawas; The Forgotten Motherland hingga The Forgotten Kingdoms in Sumatra


*Untuk melihat semua artikel Sejarah Padang Lawas dalam blog ini Klik Disini

Wilayah Padang Lawas adalah salah satu representasi wilayah Tanah Batak berbahasa Batak. Satu keutamaan wilayah Padang Lawas dalam konteks sejarah zaman kuno karena banyaknya bukti kepurbakalaan seperti prasasti dan candi. Dengan kata lain data wilayah Padang Lawas cukup tersedia in-situ maupun sumber-sumber tertulis Tiongkok dan Eropa. Keutamaan lainnya wilayah Padang Lawas secara geomorfologis adalah Minanga/Binanga sisi pantai timur lebar terpendek pulau Sumatra (sisi lainnya di pantai barat Sumatra di Hapesong/Sangkunur). Oleh karena lebar terpendek maka lalu lintas pantai barat dan pantai timur Sumatra menjadi intens.


Selama ini studi kepurbakalaan umumnya dilakukan dengan pendekatan studi arkeologis terutama terhadap tinggalan-tinggalan yang terdapat di wilayah bersangkutan. Oleh karena bahasa juga dipandang sebagai warisan yang masih eksis hingga masa kini, oleh para ahli linguistic juga mengambil peran dalam studi-studi tentang zaman kuno. Demikian juga halnya atas pertimbangan bahwa permukaan bumi mengalami perubahan (seperti erosi dan sedimentasi akibat aktivitas gunung api atau cuaca) para ahli geologi juga terlibat dalam kajian-kajian zaman kuno. Pada akhir-akhir ini atas pertimbangan migrasi yang mengakibatkan terjadi percampuran populasi (mix-population) para ahli genetika juga mengambil bagian dalam studi zaman kuno. Dalam hal ini semakin banyak pendekatan studi yang diterapkan dalam memahami zaman kuno semakin jelas ada sesuatu yang hilang dalam narasi sejarah yang ditulis. Dua topik yang semakin kerap dipertanyakan adalah The Forgotten Motherland dan The Forgotten Kingdoms.

Lantas bagaimana sejarah Padang Lawas zaman kuno? Seperti disebut di atas, wilayah Padang Lawas dalam konteks zaman kuno memiliki banyak keutamaan dibandingkan wilayah yang lain. The forgotten motherland hingga the forgotten kingdoms in Sumatra. Lalu bagaimana sejarah Padang Lawas tempo doeloe? Seperti kata ahli sejarah tempo doeloe, semuanya ada permulaan. Untuk menambah pengetahuan dan meningkatkan wawasan sejarah nasional, mari kita telusuri sumber-sumber tempo doeloe.Link   https://www.youtube.com/@akhirmatuaharahap4982

Sejarah seharusnya memiliki permulaan. Jika sejarawan gagal memberikan bukti catatan tertulis, setiap orang bahkan oleh penduduknya sendiri akan menciptakan imajinasi sendiri. Untuk menghindari hal itu terjadi, sumber utama yang digunakan dalam artikel ini adalah ‘sumber primer’ seperti surat kabar dan majalah sejaman, foto dan peta-peta. Sumber buku hanya digunakan sebagai pendukung (pembanding), karena saya anggap buku juga merupakan hasil kompilasi (analisis) dari sumber-sumber primer. Dalam penulisan artikel ini tidak semua sumber disebutkan lagi karena sudah disebut di artikel saya yang lain. Hanya sumber-sumber baru yang disebutkan atau sumber yang sudah pernah disebut di artikel lain disebutkan kembali di artikel ini hanya untuk lebih menekankan saja.

Riwayat Padang Lawas Zaman Kuno; The Forgotten Motherland hingga The Forgotten Kingdoms in Sumatra

Sebelum membicarakan bahasa dan elemen peradaban lainnya, satu pertanyaan pertama yang harus diajukan adalah dari mana semua populasi bermula? Lalu bagaimana peta geografi yang berlaku di zaman kuno? Untuk menjawab pertanyaan bahwa sejarah seharusnya memiliki permulaan ada baiknya untuk memperhatikan studi-studi para ahli genetika.


Di wilayah Indonesia yang sekarang, gambaran populasi bersifat homogen secara genetic hanya ditemukan di wilayah Melanesia (Pasifik) yang dalam peta DNA.diberi warna hijau. Di wilayah Alor sudah ada percampuran Melanesia dengan Austronesia (warna hijau muda). Sebaliknya gambaran homogen Austronesia ditemukan di Mentawai dan kemudian ada percampuran relative sedikit di Toraja. Sementara di wilayah Jawa adalah gambaran ekstrim yang lain dimana terjadi percampuran berimbang antara Austronedia dengam Austroasiatik (Indocina). Bagaimana dengan di wilayah Sumatra? Di Sumatra gambaran eksrim yang lain dimana terdapat campuran Austronesia yang dominan dengan berbagai asal usul lainnya (relative lebih heterogen) karena ada elemen Indo Eropa, dan Dravida/India Selatan dan Hmong-Mien (Mandarin/pantai timur Tiongkok),.Secara khusus di Tanah Batak ada elemen Sino-Tibetan (Tibet via Burma), sedangkan Hmong-Mien (Mandarin/pantai timur Tiongkok) ditemukan di Melayu dan Dayak.

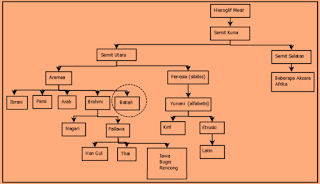
Adanya elemen Indo-Eropa dalam populasi Batak di Sumatra diduga telah terjadi interaksi antara penduduk Sumatra dalam perdagangan (emas, kamper, kemenyan) dengan populasi dari laut Mediterania. Dalam catatan goegrafus Ptolomesua abad ke-2 disebutkan kamper diimpor dari Sumatra bagian utara. Sebagaimana disebut Schröder bahwa ada kemiripan aksara Fenisia dengan aksara Batak (lihat A Phoenician Alphabet on Sumatra by EEW Gs Schröder ini Journal of the American Oriental Society, Vol. 47, 1927). Aksara Batak merupakan kombinasi aksara Aramaik (abjad) dengan lambang aksara Fenesia (alfabet). Aksara Fenesia sendiri sudah lama punah (aksara yang menjadi asal usul aksara alfabet Yunani/Latin).


Adanya elemen populasi Austro-Asiatik dalam populasi Sumatra diduga disebabkan adanya interaksi perdagangan (emas, kamper, kemenyan) zaman kuno. Dalam catatan Tiongkok abad ke-2 disebutkan utusan Raja Ye-tiao dari laut selatan menghadap Kaisar Tiongkok untuk membuka pos perdagangan. Oleh karena elemen Austro Asiatik juga terdapat di Jawa, belum bisa dipastikan kemungkinan Raja Ye-tiao Raja dari Sumatra. Sementara itu elemen Dravida/India selatan di Sumatra diduga yang membawa peradaban Hindoe/Boedha ke Sumatra. Bagaimana dengan elemen Sino-Tibetan yang hanya ditemukan di Sumatra bagian utara (Batak) diduga terjadi interaksi perdagangan antara populasi Batak dengan populasi Tibet di utara pegunungan Himalaya melalui Bangladesh/Burma. Oleh karena elemen Dravida hanya di Sumatra, besar kemungkinan pengaruh Hindu/Boedha di Jawa/Kalimantan berasal dari Sumatra.

DNA populasi Indonespsi DNA populasi Indonesia dalam hal ini adalah Austronesia (di bagian barat) dan Melanesia (di bagian timur). Dua elemen DNA itu diduga yang menjadi asal-usul orang asli Indonesia. Percampuran Austronesia dan Melanesia terjadi di kepulauan Nusa Tenggara. Selain dua DNA asli Indonesia tersebut, yang lainnya diduga berasal dari luar seperti Austro-Asiatik (Indochina). Secara khusus di Sumatra terdapat elemen Dravida (India selatan) dan Indo Eropa dan secara khusus lagi di Sumatra bagian utara (Batak) terdapat elemen Sino-Tibetan.


Lantas bagaimana gambaran sempurna elemen Austronesia dan Melanesia? Seperti disebut di atas, gambaran sempurna elemen Austronesia adalah populasi di pantai barat Sumatra (Mentawai/Nias) dan gambaran sempurna elemen Melanesia adalah populasi Papua/Pasifik. Dalam hal ini popuasi Batak di Sumatra sudah merupakan campuran jika dibandingkan di Nias/Mentawai.

Dengan latar belakang Austronesia atau Melanesia, kehadiran pendatang menjadi factor penting yang menyebabkan semakin beragam di Indonesia. Dalam hal ini, dari komposisi berbagai elemen, secara genetic Batak dan Jawa berbeda. Dalam konteks navigasi pelayaran perdagangan, elemen dari arah barat (India/Eropa) lebih dahulu hadir di Sumatra daripada elemen dari arah utara (Indochina/China). Jika diasumsikan, peradaban luar memperkaya peradaban asli Indonesia (Austronesia dan Melanesia), lantas apakah tingkat peradaban tinggi dimulai di Sumatra khususnya di Tanah Batak? Salah satu elemen peradaban tinggi itu adalah diwujudkan dalam penggunaan aksara. Seperti disebut di atas, aksara Batak mirip aksara Aramaik/Fenesia (di wilayah Laut Mediterania). Dalam konteks inilah penting arti ‘the forgotten motherland’.


Dalam narasi sejarah zaman kuno ini Indonesia pada masa ini, focus utama peradaban maju selalu dikaitkan dengan Jawa (Mataram kuno/Seilendra, Kediri, Singhasari dan Majapahit). Di latar belakang ditempatkan peradaban maju Sriwijaya (Sumatra bagian selatan) dan Tarumanaga (di Jawa bagian barat). Bagaimana dengan Sumatra bagian utara? Lantas apakah Srieijaya berpusat di Sumatra bagian selatan atau Sumatra bagian utara. Dalam prasasti abad ke-7 (prasasti Kedoekan Boekit 682) disebut raja berangkat dari Minanga dan tiba di Matayap. Nama Minanga diduga di Sumatra bagian utara di Padang Lawas dan nama Matayap diduga di wilayah Sumatra bagian selatan. Lalu mengapa pusat Sriwijaya diduga (bermula) di Sumatra bagian utara? Dalam konteks peta DNA sebagai navigasi perpindahan populasi, wilayah Batak hadir berbagai bangsa dari arah barat seperti Eropa/India. Para pendatang inilah yang diduga memperkaya peradaban di Sumatra bagian utara.

Secara geomorfoligis, pesisir wilayah pantai barat Sumatra relative tidak berubah hanya erosi yang terjadi dan bagian telok mengalami proses sedimen (terbentuknya daratan baru), sementara pesisir pantai timur mengalami proses sedimentasi yang intens sehingga perluasan pulau Sumatra di pantai timur mengalami pelebaran/pembengkakan.  


Pertambangan (emas) yang intens di pedalaman/pegunungan dan aktivitas tektonik dan vulkanik mempercepat proses sedimentasi karena terbawanya massa padat (sampah vegetasi dan lumpur) dari pedalaman. Secara geografis keberadaan rantai gunung api di pedalaman. Pada abad ke-7 dalam hal ini Minanga dan Matayap masih berada di garis pantai. Letak Minanga tidak jauh dari wilayah tambang emas dan hutan penghasil kamper dan kemenyan. 

Sumatra bagian utara yang kaya komoditi perdagangan zaman kuno seperti emas, kamper dan kemenyan dan factor kedekatan geografis ke barat (India/Eropa), menyebabkan wilayah Sumatra bagian utara cepat berkembang, seiring jumlah populasi (yang didatangkan) yang meningkat maupun volume perdagangan. Kota Minanga diduga kota terawal yang berkembang di pantai timur Sumatra. Pada saat perkembangan ini kota Palembang tepat berada di muara sungai Musi sebagai pulau.


Sangat masuk akal garis pantai timur Sumatra telah bergeser dari masa ke masa sejak zaman kuno. Garis pantai di Minanga kemudian bergeser ke Huristak dan lalu kemudian ke Kota Pinang dan selanjutnya ke Labuhan Batu (dan kini di Labuhan Bilik). Demikian juga pulau Palembang telah menyatu dengan daratan yang kemudian garis pantai bergeser ke timur mendekati pulau Bangka. Sementara itu muara sungai Musi dan sungai Batang Hari (sebelum di Palembang dan Jambi) di masa lampau diduga jauh di dalam bahkan bisa jadi awalnya di wilayah Muara Enim dan di wilayah Muara Tembesi. Hal itulah wilayah Sumatra bagian selatan telah terjadi proses sedimentasi jangka panjang yang massif sejak zaman kuno yang menjadi factor penting terbentuknya pelapukan bahan fosil yang menjadi terbentuknya ladang minyak dan bentang alam batubara.

Sangat masuk akal ‘the forgotten motherland’ jika dikaitkan dengan wilayah Sumatra bagian utara, khususnya Tanah Batak. Lebar terpendek pulau Sumatra terdapat di garis lintang antara Hapesong/Sangkunu di pantai barat Sumatra dan Binanga/Padang Lawas di pantai timur. Sebagai lebar terpendek maka pergerakan orang dan barang diantara dua pantai dapat dimungkinkan berlangsung secara intens. Wilayah Bottleneck Sumatra ini kini termasuk wilayah Tapanuli Selatan.


‘The forgotten motherland’ do wilayah Sumatra besar dugaan berada di Sumatra bagian utara dan secara khusus di Tanah Batak dan terutama di Padang Lawas. Argumentasi yang mendukung hal tersebut: (1) Aksara Batak mirip aksara Fenesia; (2) Catatan geografis Ptolomesus abad ke-2 dan catatan Tiongkok abad ke-2; (3) Secara geomorfologis sebagai lebar terpendek di Sumatra; (4) Secara genetik, peta DNA di Tanah Batak lebih beragam dengan keutamaan kahadiran Indo Eropa dan India selatan; (5) Secara geografis pulau Sumatra menjadi pembatas antara barat (India/Mediterania) dan timur (Tiongkok); (6) Secara ekonomi menjadi sentra produk zaman kuno yang diperdagangkan (emas, kamper, kemenyan dan damar/getah puli); (7) Arah perjalanan di dalam prasasti abad ke-7; (8) situs kepurbakalaan paling luas di Indonesia; (9) Aksara Batak bisa ditulis dari kiri ke kanan (Eropa) maupun dari atas ke bawah (Tiongkok); (10) Memiliki catatan dari abad ke abad, sejak abad ke-2 dan memiliki peninggalan prasasti dan candi-candi.

Di pantai barat Sumatra sejak abad ke-5 di Eropa diketahui kamper diekspor dari pelabuhan yang disebut Barousse (yang diduga nama Barus yang sekarang). Dalam catatan Tiongkok abad ke-6 disebut nama-nama tempat di Sumatra bagian utara. Nama-nama tersebut selain Barus, juga nama Hepesong, Puli, Pasaman dan Tiku serta Panti. Nama-nama tempat ini adalah sentra emas.

Tunggu deskripsi lengkapnya

The Forgotten Motherland hingga The Forgotten Kingdoms in Sumatra: Wilayah Padang Lawas di Indonesia dan Pusat Sriwijaya di Sumatra  

The Forgotten Kingdoms in Sumatra pertama kali diapungkan oleh FM Schnitger (1938). Tidak disebutkan kerajaan-kerajaan mana yang diSumatra yang dimaksudkannya. Yang jelas buku berjudul The Forgotten Kingdoms in Sumatra dipublikasikan tidak lama setelah semua penyelidikannya situs kepurbakalaan di Padang Lawas. FM Schnitger adalah arkeolog pertama yang melakukan eskavasi di candi Simangambat di Angkola dan candi-candi di Padang Lawas.


Mengapa FM Schnitger menganggap penting dengan mengangkat judul The Forgotten Kingdoms in Sumatra. Sebab selama ini kerajaan-kerajaan di Jawa yang sudah lama diselidiki. Penelitian kepurbakalaan di Jawa sudah sejak lama ada bahka sudah dimulai pada akhir era VOC. Kerajaan-kerajaan di Jawa dengan jelas dan tegas disebut seperti kerajaan Kediri, kerajaan Singhasari dan kerajaan Majapahit. Lalu bagaimana dengan kerajaan Sriwijaya di Sumatra. Saat mana FM Schnitger melakukan penyeliddikan di Padang Lawas, soal keberadaan Sriwijaya di Sumatra sudah pasti tetapi dimana pusat Sriwijaya masih menjadi topik pembahasan (adu argumentasi). Ada yang meyakini di Palembang dan juga ada yang berpendapat di Padang Lawas.

Lantas mengapa FM Schnitger tidak hanya menyebut nama Sriwijaya saja dan mengapa harus menyebut kerajaan-kerajaan (banyak kerajaan) di Sumatra. Boleh jadi itu dimaksudkan sudah termasuk menurut masa dan setiap masa terdapat di beberapa tempat.


Arti The Forgotten Kingdoms secara harfiah kerajaan-kerajaan yang terlupakan atau kerajaan-kerajaan yang tersembunyi. Boleh jadi terlupakan/tersembunyi karena belum sepenuhnya dapat dipahami tetapi indikasi awal sudah menunjukkan kerajaan yang pernah ada. Sebagaimana umumnya, terlupakan/tersembunyi karena kurun waktunya sudah lama berlalu dan tidak ada lagi dalam memori penduduk setempat. Tersembunyi, tidak hanya karena sudah lama berlalu juga tanda-tandanya sebagai benda/bangunan kepurbakalaan sudah lama terkubur di dalam tanah.

The Forgotten Kingdoms menjadi satu frasa yang mengindikasikan pernah adanya kerajaan-kerajaan di zaman kuno yang benar-benar terlupakan/tersembunyi. Frasa ini mengandung makna yang terdahulu/yang pertama dibandingkan yang lain, Lalu bagaimana dengan di wilayah Padang Lawas? Seperti disebut di atas, untuk menjawab pertanyaan seberapa tua di masa lampau dapat dikaitkan dengan The Forgotten Motherland.


Teori The Forgotten Motherland dan Teori The Forgotten Kingdoms dapat dijadikan acuan bahwa populasi berkembang di Sumatra bagian utara yang menjadi penting kehadiran pendatang dari barat (India/Eropa) yang kemudian menyebakan akselerasi dalam perkembangan tidak lagi pada level pertanian tetapi telah bertransformasi pada level perdagangan. Teori Out of Taiwan didasarkan pada sebaran bahasa (pada dasarnya kosa kata yang mirip) menjadi tidak relevan lagi. Artinya bahasa sebagai input dan outputnya penyebaran bahasa dari Taiwan ke nusantara. Teori ini ‘disesuaikan’ teori penyebaran peradaban pertanian menurut para arkeolog bermula di Taiwan. Kebalikan teori Out of Taiwan adalah teori Out of Nusantara yang mana penyebaran bahasa sebagai output yang mana yang menjadi inputnya adalah arah perdagangan, dimana aspek navigasi pelayaran perdagangan yang memicu terjadinya penyebaran populasi dan penyebaran (kosa kata) bahasa bahkan hingga ke Formosa dan Ruykyu serta bahkan hingga Pasifik.

Teori The Forgotten Motherland dan Teori The Forgotten Kingdoms haruslah dicari di Indonesia, bukan di Taiwan (sebagaimana teori Out of Taiwan). Tidak ada bukti yang kuat bahwa teori The Forgotten Motherland bermula di Taiwan. Elemen DNA Austronesia di pulau Formosa (Taiwan) hanyalah sedikit (berwarna kuning). Polanya sama dengan di Vietnam yang dominan adalah elemen DNA Cina (berwarna hijau muda). Elemen Austronesia sempurna di Indonesia ditemukan di Mentawai (dan elemen sepura Melanesia ditemukam di Pasifik).


Dua diantara pendukung teori Out of Taiwan adalah Peter Bellwood dan Robert Blust. Keduanya sama-sama dari Australia. Peter Bellwood seorang arkeolog meyakini penyebaran populasi Austronesia dari Taiwan mengikuti pola perkembangan pertanian pangan awal yang dimulai dari Taiwan. Robert Blust seorang ahli linguistic yang mengikuti asumsi pola penyebaran populasi meyakini persebaran bahasa Austronesia bermula di Taiwan.

Dalam studi genetic terbaru, para ahli genetic, sadar tidak sadar telah menyusun pola penyebaran populasi dan bahasa (yang mengikuti Robert Blust) bahwa bahasa Austronesia masih dianggap bermula di Taiwan (teoti Out of Africa/teori Out of Taiwan). Sementara pada peta DNA (di Vietnam dan Formosa) di atas, elemen Austronesia di Taiwan hanyalah dalam bilangan kecil (elemen sempurna di Nias/Mentawai).


Dalam peta penyebaran populasi/bahasa yang direkonstruksi Nias (tentu saja sama dengan Mentawai) dianggap dari cabang Paiwan/Pazeh di Taiwan. Fakta bahwa Mentawai (dan tentu saja Nias) merupakan elemen sepurna Austronesia. Oleh karena disimpulkan penyebaran populasi/bahasa dari Taiwan maka tentu saja Nias/Mentawai juga dari Taiwan. Tentu saja para ahli pendukung teori Out of Taiwan itu penyebaran bahasa dari nusantara ke Taiwan yang juga dengan sendirinya dari Nias ke Taiwan.

Bahasa Austronesia haruslah diartikan sebagai bahasa nusantara (Out of Nusantara), yaitu bahasa-bahasa di nusantara. Pendukung Out of Taiwan dalam hal penyebaran bahasa merujuk pada studi arkeologi yang kemudian diikuti oleh para ahli genetika. Dalam hal ini para pendukung Out of Taiwan menyusun satu bahasa awal yang mereka rekonstruksi sebagai proto Austronesia. Dalan teori Out of Nusantara penyebaran bahasa mengabungkan hasl studi genetic dan hasil studi perdagangan. Tidak merujuk pada satu bahasa awal tetapi dari banyak bahasa awal (bahasa-bahasa nusantara). Kekuatan perdagangan sangat tergantung pada kekuatan pemerintahan (kerajaan) yang mendukung navigasi pelayaran perdagangan, tidak hanya jarak dekat tetapi juga jarak jauh. Dalam konteks inilah terjadi penyebaran bahasa (tetapi dalam arti sejumlah kosa kata elementer saja).


Berdasarkan catatan sejarah yang ada, bukti adanya kekuatan perdagangan ditemukan dalam catatan Eropa dan catatan Tiongkok plus bukti prasasti. Tidak ada bukti kuat di awal perkembangan peradaban kerajaan Tiongkok telah memiliki kemampuan navigasi pelayaran perdagangan. Catatan yang ada adalah catatan Tiongkok abad ke-2 dimana disebut utusan Raja Ye Tiao dari laut selatan menghadap Kiasar Tiongkok untuk membuka pos perdagangan. Jadi dalam hal ini, orang-orang Nusantaralah yang mendahului navigasi pelayaran jarak jauh. Sangat masuk akal orang dari kepulauan yang sesuai dalam pengembangan navigasi pelayaran daripada orang daratan (Tiongkok). Adanya perjalanan orang Tiongkok ke laut selatan baru ada catatannya pada abad ke-6 yakni Fa-shien dan yang kemudian pada abad ke-7 I’tsing.

Para pendukung teori Out of Taiwan tidak menjelaskan mengapa bahasa-bahasa nusantara begitu berbeda satu sama lain. Semakin jauh jarak geografisnya tingkat perbedaan semakin besar. Bahasa-bahasa yang berdekatan dan cenderung ada kemiripan dianggap sebagai dialek-dialek bahasa.


Kriteria yang digunakan para pendukung teori Out of Taiwan dalam penyebaran bahasa adalah kemiripan bahasa. Disebut bahasa mirip adalah kosa kata yang dari aspek bunyi mirip dan aspek makna sama. Namun harus diperhatikan antar bahasa nusantara yang mirip tidak untuk keseluruhan, dan hanya sebagian (kecil) saja. Misalnya antara bahasa Jawa dan bahasa Batak adalah dua bahasa yang berbeda yang memiliki kemiripan hanya sebagian saja. Semakin sedikit perbedaan antara diantara bahasda-bahasa (yang cenderung berdekatan) haruslah dianggap sebagai dialek-dialek bahasa.

Dalam database yang disusun oleh Paul Jean-kuei Li (2004) bahasa-bahasa di pulau Formosa (pulau yang terbilang kecil dengan banyak bahasa) dapat dikatakan bahasa-bahasa yang beragam satu sama lain (berbeda secara linguistic) dari aspek fonologi dan asepek morfologi. Mengapa? Ini seakan mengindikasikan bahasa-bahasa di Formosa bukan berasal dari bahasa yang sama tetapi dari bahasa-bahasa yang beragam yang berkumpul di satu pulau. Di dalam kawasan kecil terbentuk banyak bahasa sejatinya melawan teori bahasa itu sendiri. Secara alamiah bahasa yang secara geografis berdekatan akan mempertahankan kemiripannya. Yang semakin jauh semakin berbeda antara bahasa di satu ujung dengan bahasa di ujung lainnya. Lantas mengapa bahasa di pulau Formosa banyak ragamnya?


Sebutan bilangan dapat dikatakan kosa kata yang bersifat elementer. Seperti ditunjukkan dalam table, untuk sebutan bilangan angak satu dan angka dua banyak ragamnya. Untuk angka satu tidak ada yang mirip dengan bahasa Batak (sada) maupun bahasa Jawa (siji). Yang agak mirip bahasa Batak hanyalah sa dan isa. Untuk angka bilangan dua sama dengan bahasa Pilam/Puyuma. Yang mirip adalah zua dan dusa. Lalu ada yang mirip bahasa Jawa dan bahasa Batak untuk angka tiga. Secara umum dari berbagai bilangan dari berbagai bahasa di Taiwan, banyak yang mirip dengan bahasa Batak.

Lalu bagmenetap selamanya).Lalu bagaimana dapat dikatakan bahasa-bahasa di Taiwan sebagai asal mula penyebaran bahasa-bahasa Austronesia? Para ahli bahasa tampaknya begitu takjub pada teori Out of Taiwan dari para ahli arkeologi, sehingga kurang menyadari bahwa teori bahasa berbeda dengan teori arkeologi soal memahami pulau Formosa. Bagaimana dengan teori-teori lainnya seperti teori antropologi (pengukuran antropologis) dan teori ekonomi (navigasi pelayaran perdagangan)?


Dalam teori Out of Taiwan, perlu dipertanyakan dalm soal penyebaran populasi dan penyebaran bahasa, mengapa arahnya ke satu arah saja (ke selatan ke arah Australia). Sehaeusnya jika Taiwan adalah awal penyebaran populasi dan bahasa ke selatan (teori Out of Taiwan one way), seharusnya juga berlaku ke utara (Jepang) dan bahkan ke Alaska serta ke barat di daratan Tiongkok (multiple ways).

Oleh karena teori Out of Taiwan terkesan arah persebaran ke selatan maka sejumlah kosa kata Austronesia (yang mirip) dari Taiwan menyebar luas dan sangat jauh ke selatan bahkan hingga jauh ke Sumatra dan Pasifik. Fakta bahwa tidak ditemukan kemiripan bahasa ke pulau-pulau besar di Jepang yang secara geografis letaknya begitu dekat? Lalu apakah sebaliknya yang terjadi: sebab pulau Formosa adalah salah satu ujung destinasi penyebaran populasi dan bahasa Austronesia?


Robert Blust merekonstruksi kamus bahasa Proto Austronesia. Sejumlah kosa elementer seperti ibu=ina dan ayah=ama. Dalam kamus proto-Austronesia Robert Blust juga termasuk sebutan bilangan 1 hingga 10 sebagai berikut: 1=*əsa, *isa; 2=*duSa; 3=*təlu; 4=*səpat; 5=*lima; 6=*ənəm; 7=*pito; 8=*walu; 9=*siwa; 10=*(sa-)puluq. Meski Robert Blust menyimpulkan bahasa Austronesia menyebar dari Taiwan, tetapi sejumlah kosa kata yang disebut dalam kamus proto-Austronesia tampaknya mirip dengan bahasa Batak. Bagaimana bisa? Anehnya, tidak ada satupun bahasa di Formosa yang persis mirip dengan rekonstruksi proto-Austronesia, sebaliknya lebih mirip sepenuhnya dengan bahasa Batak. Dalam sebaran yang lebih luas perhatikan sebutan angka dua yang dalam bahasa Batak disebut dua. Dalam table bahasa-bahasa di Formosa sebutan dua hanya ditemukan dalam bahasa Puyama saja. Di nusantara sebutan dua ini sangat menyeluruh (di Jawa disebut loro). Proto Eropa direkonstruksi sebagai duwou. Bahasa Sanskerrta disebut dva; bahasa Persia disebut do; bahasa Latin disebut dvo, Itali=due; Prancis=deux; Portugis=dois; Spanyol=dos. Bagaimana dengan bahasa-bahasa tetangga Formosa? Bahasa Jepang=futa; Mongol=ĝuar; China (Canton)= ji/lœŋ, yih/léuhng; Tibet=nyi. Sebutan bilangan dua tersebar luas dari Sumtara ke Eropa, dari Sumatra ke Formosa dan dari Sumatra ke Pasifik. Artinya sebutan bilangan dua ditemukan di dua pertiga muka bumi. Lalu dengan demikian, apakah bahasa Austronesia bermula di Taiwan? Apakah teori Out of Taiwan masih berlaku? Yang jelas arah sebutan bilangan dua tidak dari daratan Cina tetapi dari nusantara.

Sulit dipahami teori Out of Taiwan apalagi dalam soal penyebaran bahasa Austrionesia. Sebagai pembanding, yang sebaliknya dengan mengajukan teori Out of Nusantara, yakni dalam memahami persebaran bahasa-bahasa di nusantara (termasuk Taiwan), dalam hal ini teori Out of Nusantara (selain teori arkeologis, teori genetic, teori linguistic dan teori antropoligis) juga mempertimbangkan teori ekonomi (navigasi pelayaran perdagangan) dan teori geomorfologis. Dalam pemahaman praktis, hanya dalam navigasi pelayaran perdagangan (ekonomi) dimungkinkan untuk melakukan pelayaran jarak jauh, perpindahan jarak jauh dan persebaran lebih jauh dan menyeluruh. Satu yang penting dalam pelayaran jarak jauh kemungkinan terjadinya orang untuk berkoloni (menetap sementara atau menetap selamanya).


Saat mana terjadi koloni dimungkinkan terjadi percampuran (kawin) dengan penduduk setempat (terbentuknya populasi/sub populasi baru). Percampuran populasu pada gilirannya dimungkinkan terjadinya percampuran bahasa. Bahasa, dalam hal ini sejumlah kosa kata asing, sulit diadopsi jika bahasa itu dipinjam dari para pelintas (para pedagang/pelaut yang mampir dalam waktu singkat di pelabuhan). Justru yang terjadi adalah sebaalikny para pelintas/pedagang di pesisir pantai memerlukan bahasa setempat untuk saling memahami. Oleh karena itu factor menetap/berkoloni lebih dimungkinkan terjadinya persevaran bahasa (bahasa diadopsi oleh penduduk setempat).

Lalu siapa yang mampu dan bersedia melakukan navigasi pelayaran perdagangan jarak jauh? Yang bisa melakukan navigasi pelayaran perdagangan jarak jauh adalah satu partai besar yang memiliki tingkat teknologi navigasi yang memadai dan kemampuan pembiayaan navigasi yang tidak sedikit dalam konteks perdagangan. Hanya unit usaha yang besar atau suatu kerajaan yang mampu untuk memenuhi persyaratan tersebut.


Seiring dengan navigasi pelayaran perdagangan tersebut, seperti disebut di atas, mengapa di Formosas ada yang dikaitkan dengan orang Nias, orang Minangkabau, orang Batak dan orang Kerintji serta orang Gayo dan sebagainya? Misalnya perhatikanlah adat dan budaya dari berbagai kelompok populasi di Taiwan ada yang mirip dengan kelompok populasi di Sumatra. Bagaimana bisa kelompok populasi di Taiwan ada yang mirip dengan adat dan budaya kelompok populasi di Sumatra? Apakah dari Sumatra datang secara terpisah atau bersamaan ke Formosa? atau sebaliknya dari Formosa datang secara terpisah atau bersamaan ke Sumatra?

Untuk menjawab pertanyaan navigasi pelayaran perdagangan sebagai agen dalam penyebaran populasi dan bahasa, lebih dahulu haruslah terjawab/terbukti terlebih dahulu hipotesis/teori The Forgotten Motherland dan teori The Forgotten Kingdoms. Seperti disebut di atas, teori Forgotten Motherland menjadi pendahulu teori The Forgotten Kingdoms.


Bahasa-bahasa Austronesia adalah bahasa yang nyata, masih eksis yang tersebar di berbagai tempat. Bahasa-bahasa itu bukanlah The Forgotten Language. Sebab masih ada bahasa asli di Formosa dan masih ada bahasa asli di nusantara (yang menjadi dasar perbandingan dalam terbentuknya teori bahasa Out of Taiwan). Akan tetapi yang menjadi perhatian kita dalam hal ini adalah yang mana yang berlaku apakah teori bahasa Out of Taiwan (menyebutkan bahasa Austronesia menyebar dari Taiwan) atau teori bahasa Out of Nusantara (menyebutkan bahasa Austronesia menyebar dari musantara).

Penyebaran populasi dan bahasa sejatinya sudah lama terjadi. Ini terindikasi dari adanya populasi secara antropologis dan secara linguistik banyak yang mirip antara satu tempat dengan tempat yang berbeda yang berjauhan. Seperti disebutkan di atas, ada sejumlah kosa kata elementer termasuk sebutan bilangan ada yang mirip antara bahasa Batak dan bahasa-bahasa di Formosa. Apa yang menyebabkan itu terjadi diduga karena factor navigasi pelayaran perdagangan jarak jauh.


Salah satu unsur kebahasaan adalah aksara yang digunakan. Seperti disebut di atas bahwa aksara Batak mirip dengan akara Fenessia, dua wilayah aksara yang sangat berjauhan. Sebutan bilangan belasan dalam Batak mirip sebutan bilangan belasan dalam bahasa Armenia, bahasa Uzbek, bahasa Mongol dan bahasa Tiongkok. Apa yang menyebabkan itu mirip diduga karena navigasi pelayaran perdagangan. seperti disebut di atas, asal muasal sebutan bilangan belasan itu diduga kuat bermula di barat (dalam hal ini sebutan bilangan belasan terjauh di barat berada di Armenia). Idem dito dengan aksara Batak/Fenesia diduga bermula di barat (di Fenesia). Hal ini karena aksara Fenesia diturunkan dari lambang aksara Mesir kuno. 
Catatan: bentuk aksara Jawa dan aksara berbeda. Akasara Batak merupakan kombinasi aksara Fenesia (alfabet) dengan askara Aramaik/Arab (abjad); sedangkan aksara Brahmi yang menurunkan aksara Jawa berbentuk abugida. Aksara Brahmi sendiri eksis antara abad ke-3 sebelum Masehi hingga abad ke-5 Masehi.

Dalam rumpun bahasa-bahasa Autronesia, satu-satunya yang terdahulu terhubung dengan dunia luar adalah bahasa Batak. Tidak hanya kosa kata, juga aksara. Peta genetic juga mendukung hal tersebut. Hal itu tidak hanya karena letak geografisnya yang paling dekat dengan barat (India/Eropa), tetapi juga wilayah Sumatra bagian utara memiliki kekayaan alam seperti emas (bahan perhiasan), kamper dan kemenyan (bahan obat dan kosmetik) serta damar (bahan tinta) dan getah puli (bahan api). Posisi wilayah Sumatra bagian utara haruslah dipandang sebagai The Forgotten Motherland dan The Forgotten Kingdoms. Dalam konteks inilah berkembang navigasi pelayaran perdagangan hingga jauh ke Formosa di utara dan Pasifik di timur yang menjadi pemicu penyebaran populasi dan penyebaran bahasa Austronesia.


Belum lama ini pada tahun 1921 di situs Bongal di desa Jago Jago, kecamatan Badiri, kabupaten Tapanuli Tengah, peninggalam zaman kuno berupa koin dan lainya di bawah dasar rawa-rawa yang diduga berasal dari abad ke-6 (lihat Berburu Koin Sultan di Tapanuli Tengah, Berasal dari Abad Ke-6 Dinasti Umayyah dan Abbasiyah: https://regional.kompas.com/). Jika itu berasal dari abad ke-6 itu bersesuaian dengan catatan Tiongkok abad ke-6 dinasti Leang (502-556) yang menyebut nama-nama tempat di pantai barat Sumatra seperti Pa-lu-sse (Barus), Pe-song (Hepesong), Pu-lie (Huta Puli), <o-chia-man (Pasaman_, Tie-kiu (Tiku) dan Pan-tiu (Panti). Jika mundur ke belakang disebut oleh Ptolomeus dalam catatan geografis abad ke-2 bahwa kamper dimpor dari Sumatra bagian utara dan catatan Eropa pada abad ke-5 kamper disebut diekspor dari pelabuhan yang disebut Barussa (Barus). Catatan: desa Jago Jago tidak jauh dari desa Hapesong.

Begitu banyak bukti-bukti zaman kuno yang mengarah ke wilayah Sumatra bagian tuatara terutam di daerah Tanah Batak tentang The Forgotten Motherland dan The Forgotten Kingdoms. Tidak hanya dari bukti arkeologis, juga bukti antropologis/genetic/DNA, bukti geografis dan bukti linguistik (bahasa dan Aksara) serta catatan sejarah zaman kuno.

Tunggu deskripsi lengkapnya

 

 

*Akhir Matua Harahap, penulis artikel di blog ini adalah seorang warga Kota Depok sejak 1999 hingga ini hari. Pernah menjadi warga Kota Bogor (1983-1991) dan Jakarta Pusat (1991-1999). Disamping pekerjaan utama sebagai dosen dan peneliti di Fakultas Ekonomi dan Bisnis, Universitas Indonesia, saya memiliki hobi berkebun di seputar rumah--agar lingkungan tempat tinggal segar dan hijau. Menulis artikel di blog hanya dilakukan saat menonton sepakbola atau waktu senggang, utamanya jelang tidur. Saya sendiri bukan sejarawan (ahli sejarah), tetapi ekonom yang memerlukan aspek sejarah dalam memahami ekonomi dan bisnis Indonesia. Artikel-artikel sejarah dalam blog ini hanyalah catatan pinggir yang dibuang sayang (publish or perish). Korespondensi: akhirmh@yahoo.com

Tidak ada komentar:

Posting Komentar